Boubacar Sy

Étudiant en BUT informatique

A propos


Actuellement en deuxième année de BUT Informatique à l'IUT de Montreuil, je suis à la recherche d’une alternance dans le développement web/logiciel ou dans la data.

Pourquoi l’informatique ?

Étant un grand passionné de sport automobile notamment par la F1. Dès mon plus jeune âge, j’ai toujours voulu devenir un pilote. Malheureusement ce rêve fut inaccessible.

Je me suis donc dit que si je ne pouvais pas être pilote pourquoi ne pas chercher un métier en lien avec cette passion. Sachant que la F1 et le monde du sport automobile utilisent beaucoup de nouvelles technologies, je me suis donc orienté vers l’informatique.

Mon objectif est donc de pouvoir assimiler un maximum de compétences pour pouvoir un jour, accomplir mon rêve d’enfant.

Centres d'intêret

Formule 1

Depuis tout petit, je suis passionné par ce sport, dont j'ai longtemps rêvé devenir un pilote.

Football

J'ai une énorme passion pour ce sport que je pratique maintenant depuis plus de 10 ans en club ou avec des amis.

ionicons-v5-g

Jeux vidéos

J’aime beaucoup jouer avec mes amis ou me laisser bercer dans les aventures captivantes des jeux solo.

Mes Compétences


Java

JavaScript

Python

PostgreSQL

Html

CSS

PHP

C

Docker

Bash


Systèmes d'exploitation

Windows

Linux

IDE

InteliJ

PyCharm

CLion

Visual Studio

SceneBuilder

Langues

Français

Anglais

Mes projets


Clash of Clan Tower Defense

+

Z-Hellda

+

Bataille navale

+

Jeu de Dames

+

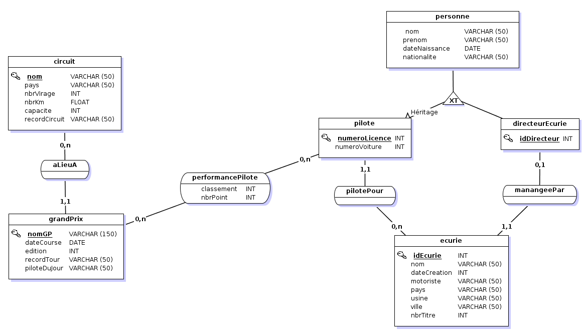
Base de données F1

+

Site cactus Hostel

+

Formation


BUT Informatique

2023-2025

IUT de Montreuil

Bac STI2D

2019-2022

Lycée Condorcet

  • Spécialité SIN
  • Projet Erasmus
arrow_upward